【3月15日(金)】「令和6年能登半島地震に関する緊急要望(再要望)」について
| 令和6年能登半島地震に関する緊急要望(再要望)について |
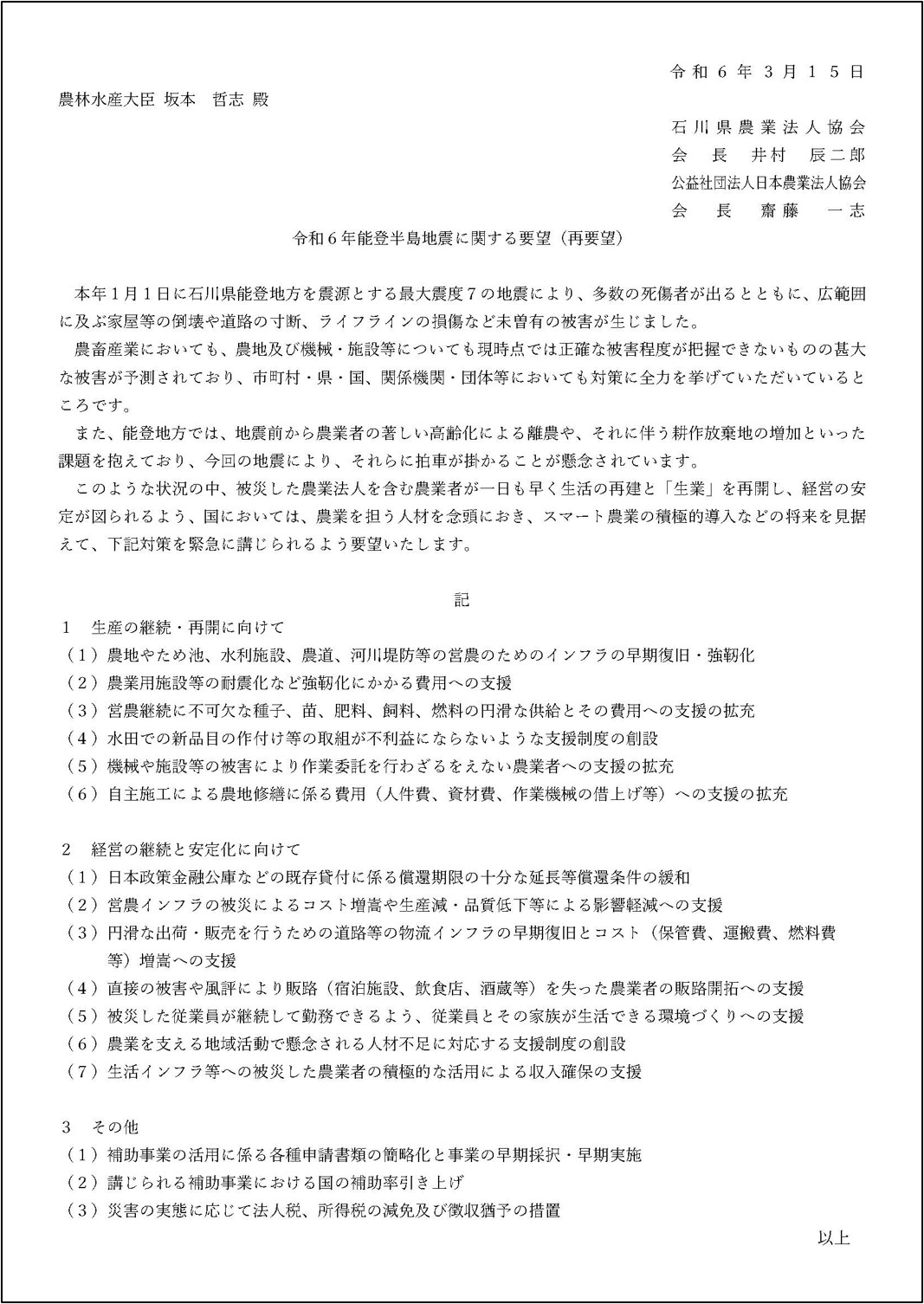
公益社団法人日本農業法人協会(以下、「当協会」という。)は、石川県農業法人協会と連名で令和6年3月15日(金)に「令和6年能登半島地震に関する緊急要望(再要望)」を石川県農業法人協会会長 兼 当協会副会長 井村辰二郎より、農林水産省大臣官房 松尾浩則危機管理・政策立案総括審議官に手交しました。
(左:松尾危機管理・政策立案総括審議官、 右:井村副会長)
「令和6年能登半島地震に関する緊急要望(再要望)」(全文)
★当協会の政策提言の過去の資料はこちらからご覧いただけます。
https://hojin.or.jp/standard/i_teigen-html/
以上
(掲載日:令和6年3月18日(月))

